东莞烨嘉电子科技有限公司员工手册
- 2018-05-14 16:26:00
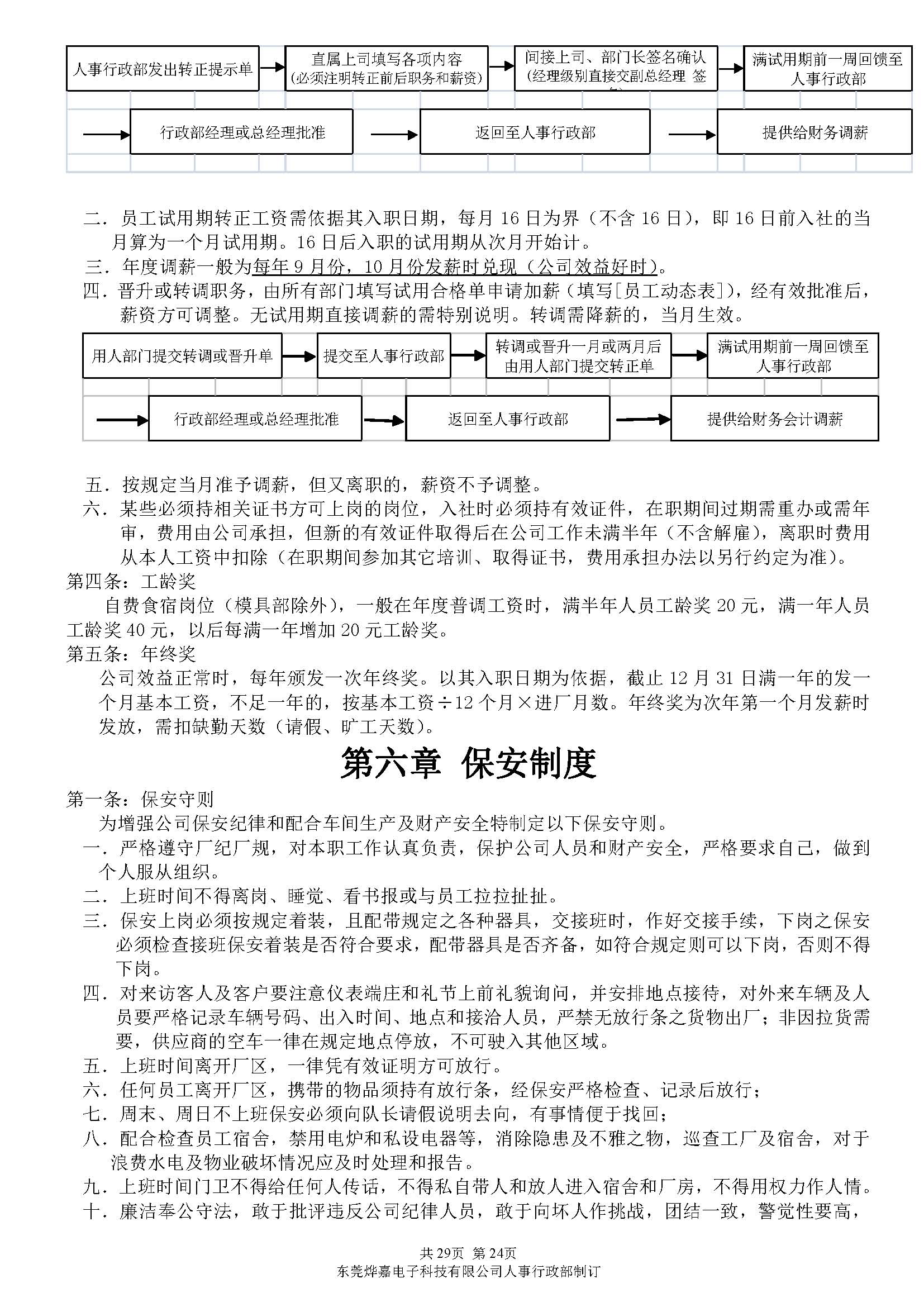
- admin 原创
- 14572
序 言
东莞烨嘉电子科技有限公司 公司欢迎您!
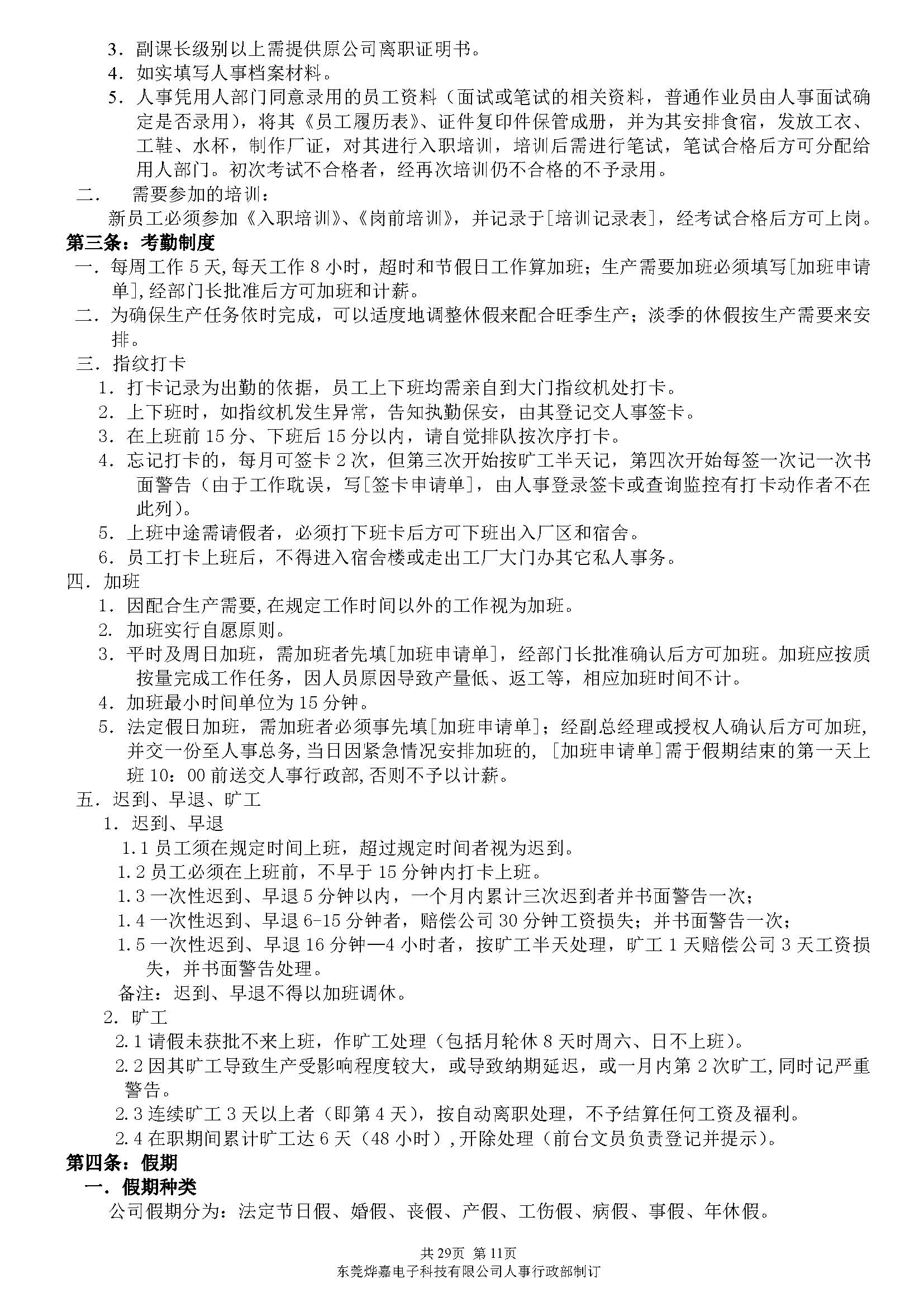
当您收到这份《员工手册》,您已经正式成为一名“ 烨嘉 人”!在今后的日子里,真诚期望您以成为“ 烨嘉 人”而引以为荣,发挥自己最大的工作潜能,更期望公司与您会有一个长久又互利的合作,务求公司与员工的共同利益达到最大的交集,“ 烨嘉 ”将与您共同成长。
《员工手册》是员工工作的指导书,帮助你更快地了解“ 烨嘉 ”,明确自己的基本责任、义务和权利。熟悉并遵从《员工手册》的要求和规定,不仅是公司发展所需要的,也是您作为一名合格“ 烨嘉 人”成长所必需的。您所承担的义务和做出的贡献是我们事业成功的关键,亦是公司未来致胜的契机。
──与“ 烨嘉 ”员工共勉!





























